谈球吧(中国)官方网站
站内搜索
销售热线:400-615-7677
农技服务:028-87248123
天猫旗舰店
首页
走进谈球吧(中国)官方网站
谈球吧(中国)官方网站简介
组织机构
治理团队
公司成出息程
企业文化
荣誉资质
泥土建复
盐碱泥土建复
酸化泥土建复
传染泥土建复
列当防治
作物试验示范
新闻资讯
谈球吧(中国)官方网站新闻
行业新闻
媒体报路
视频中心
产品汇展
泥土改进剂系列
微生物系列
大量元素系列
中量元素系列
微量元素系列
氨基酸系列
磷酸二氢钾
电商家庭园艺系列
尝试示范
农技研发
研发机造
专家团队
研发机构
研发成就
农技服务
水肥一体化全程规划
家庭园艺
列当防治
人力资源
人才理想
主题人才
招聘缘由
联系谈球吧(中国)官方网站
天猫旗舰店
农技研发
研发机造
专家团队
研发机构
研发成就
首页
农技研发
研发成就
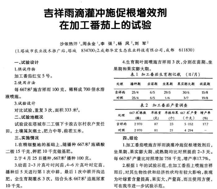
《村落科技》2011年第1期 “吉利雨”滴灌冲施促根增效剂在加工番茄上的试验
2014/12/22
谈球吧(中国)官方网站生物
走进谈球吧(中国)官方网站
谈球吧(中国)官方网站简介
组织机构
治理团队
公司成出息程
产品汇展
泥土改进剂系列
微生物系列
大量元素系列
中量元素系列
微量元素系列
氨基酸系列
磷酸二氢钾
电商家庭园艺系列
泥土建复
盐碱泥土建复
酸化泥土建复
传染泥土建复
列当防治
作物试验示范
农技服务
水肥一体化全程规划
家庭园艺
列当防治
联系谈球吧(中国)官方网站
销售热线:
400-615-7677
农技服务:
028-87248123
广汉分公司:
0838-5282225
微信公家号
手机站
Copyright?2018谈球吧(中国)官方网站 版权所有 登记号:蜀ICP备06001185号-1 免责申明
思为网络 | 设计造作
谈球吧(中国)官方网站
Tmall
Go Top
【网站地图】