µ¼ ¶Á
ÈÕ±¾ÊÇÒ»¸öµäÐ͵ÄÈË¶àµØÉÙ¹ú¶È£¬Å©Òµ³ö²úºÍ×ÊÔ´»·¾³Ã¬¶Ü͹Æð£¬µ«ÈÕ±¾Í¨¹ý¿Æ¼¼ºÍÕþ²ßµÄ´øÍ·ÒѾ³ÉΪÊÀ½çũҵÏÖ´ú»¯Ë®Æ½×î¸ß£¬Å©Òµ³ö²úºÍ»·¾³Ðµ÷·¢Õ¹×îºÃµÄ¹ú¶ÈÖ®Ò»¡£ÔÚÈÕ±¾ÏÖ´úũҵ·¢Õ¹µÄ³õʼ½×¶Î£¬Ò²Í¬ÑùÓÉÓÚ¹ý¶È×êÓª²úÁ¿£¬¹ýÁ¿Ê©Óû¯·Ê¡¢Å©Ò©Ôì³É»·¾³´«È¾¡£¶øºó³ǫ̈µÄһϵÁÐũҵ»·¾³Õþ²ß¼«´óÍÆ¶¯ÁËũҵµÄתÐÍ£¬ÈçÈÕ±¾µ±¾ÖÓÚ1992ÄêÌá³öÁË¡°»·¾³±£È«ÐÍũҵ¡±ÀíÏ룬²¢°ä²¼ºÜ¶à·¨°¸ºÍ´ëÊ©À´Íƶ¯Æä·¢Õ¹¹ý³Ì£¬³ÉÁ¢ÁË¡°»·¾³±£È«ÐÍũҵ¶Ô²ßÊÒ¡±×¨ÃÅÕÆ¹ÜÍÆ¶¯»·¾³±£È«ÐÍũҵÕþ²ßµÄÖ´ÐкÍÓйؼ¼ÊõµÄÊÔÑéÓëÂÛÖ¤¡£¶ûºó°ä²¼µÄ»·¾³Èý·¨£¬¡¶ÁùÐóÉø³öÎï·¨¡·¡¢¡¶·ÊÁÏÖÎÀí·¨¡·ÒÔ¼°¡¶³ÖÐøÅ©Òµ·¨¡·£¬Ê¹»¯·Ê¼°Óлú·ÊµÄºÏÀí°²È«³ö²ú¡¢ÖÎÀí¼°Ê©ÓÃÒÔ˾·¨ÌõÎĵĴó¾ÖÈ·Á¢ÏÂÀ´£¬ÎªÈÕ±¾µÄ½Ú·ÊÔöЧµì¶¨ÁË˾·¨»ù´¡¡£¼¼Êõ²ãÃæ£¬ÈÕ±¾Í¨¹ýÍÆ¹ãÓÅÖÊÖÖÀ࣬ѡȡÄàÍÁ¸´×³¡¢»úеÉîÊ©»ººÍ¿ØÊÍ·ÊÁϵȼ¼ÊõʵÏÖÁËÅ©²úÆ·¸ßÆ·Öʺ͵ÍͶÈ룬ÆäÖÐÈÕ±¾Å©Ð¶Ô¼¼Êõ´«²¼ÆðÁËÖÁ¹Ø³ÁÒªµÄ×÷Óá£´Ë±í£¬ÓлúʳƷºÍÉú̬ÌïÉáµÄÈÏÖ¤Ôì¶ÈʹµÃ»·±£ÐÍũҵ³ö²úģʽµÃµ½´ó¹æÄ£ÀûÓ㬽øÒ»²½ÍƽøÁËũҵµÄתÐÍÉý¼¶¡£ÎÒ¹úũҵ³ö²úÌØµãºÍÈÕ±¾´æÔÚÀàËÆÖ®´¦£¬½â¾öÎÒ¹úũҵÂÌÉ«·¢Õ¹µÄÆ¿¾±ÎÊÌâÄܹ»½è¼øÈÕ±¾ÔÚ½Ú·ÊÔöЧºÍũҵ¿É³ÖÐø·¢Õ¹·½ÃæµÄÕþ²ß¾Ñ飬È绯·ÊºÍÓлú·ÊµÄ¹æ·¶»¯ÖÎÀí£¬¶Ô¹«¼ÒµÄÐû²¼µÀÓýÒÔ¼°»·±£³ö²úÈÏÖ¤Ôì¶ÈµÈ¡£
ÎÄ/Íõ³¿çõ1£¬ÀîæÃÓñ1*£¬ÂíÁÖ2£¬¼ÖÓ׺ì3£¬ÕÅÎÀ·å1£¬ÕŸ£Ëø1£¨1. Öйúũҵ´óѧ×ÊÔ´Óë»·¾³Ñ§Ôº/Öйúũҵ´óѧũҵÂÌÉ«·¢Õ¹×êÑÐÔº/Öйúũҵ´óѧũҵÂÌÉ«·¢Õ¹Ñ§Ôº£¬±±¾©100193£»2.Öйú¿ÆÑ§ÔºÒÅ´«Óë·¢ÓýÉúÎïѧ×êÑÐËùũҵ×ÊÔ´×êÑÐÖÐÐÄ£¬ºÓ±±¿ËÀÂêÒÀ050021£»3.±±¾©ÊÐÍÁ·Ê¹¤×÷Õ¾£¬±±¾©100101£©
ÆðÔ´£ºÄàÍÁ´«µÝ£¨2020ÄêµÚ3ÆÚ£©
ÈÕ±¾ÔÚµÚ¶þ´ÎÊÀ½ç´óÕ½ºóÓÉÓÚÁ¸Ê³Ç·È±£¬´óÁ¦Ìᳫ»¯·ÊµÄÊ©ÓÃÒÔ»»È¡Å©×÷Îï¸ß²úµ«Óë´ËͬʱҲ´øÀ´ÑϳÁµÄ»·¾³´«È¾¡£Æ¾¾Ý1980 ÄêÈÕ±¾¡¶»·¾³°×ƤÊé¡·×ÊÁÏÏÔʾȫ¹úÓÐ40%µÄºÓµÀ¡¢62%µÄºþ²´ºÍ24%º£ÓòµÄÉúÎïÐèÑõÁ¿¡¢»¯Ñ§ÐèÑõÁ¿µÅ×лú´«È¾Ö¸±ê³¬±ê[1]¡£Ëæ×ÅÈÕ±¾Ïû·Ñ¹ÛµãµÄת±äÒÔ¼°¶Ô¸ßÆ·ÖÊÅ©²úÆ·ÐèÒªµÄÔö³¤£¬ÈÕ±¾µÄũҵ½á¹¹Öð²½´ÓÊýÁ¿ÐÍתÏòÖÊÁ¿ÐÍ¡£ÈÕ±¾µ±¾ÖÔÚ1992 ÄêÌá³öÁË·¢Õ¹¡°»·¾³±£È«ÐÍũҵ¡±·¨°¸£¬¸Ã·¨°¸°²Éí»·¾³±£»¤×ÚÖ¼£¬Í¨¹ýÖ´ÐпÆÑ§ºÏÀíµÄũҵ³ö²ú´ëÊ©£¬²ûÑïũҵϵͳÎïÖÊÑ»·Ö°ÄÜÏ÷¼õ±íÔ´»¯Ñ§Æ·Í¶È룬Ìá¸ßÓªÑø×ÊÔ´ÀûÓÃЧÄÜ£¬Ï÷¼õ»·¾³Ñ¹Á¦£¬Í¬Ê±°ä²¼ÁËһϵÁÐ˾·¨ÂɹæÀ´Ö§³Öũҵ¿É³ÖÐøÐÔ·¢Õ¹¡£¾¹ý¶þÊ®ÓàÄêµÄ·¢Õ¹¹ý³Ì£¬ÈÕ±¾µÄ»·¾³±£È«ÐÍũҵϵͳÒÑÇ÷½ü³ÉÊ죬»¯·ÊͶÈëÒ²Ö𲽺ÏÀí¡£Ä¿Ç°Õë¶ÔÈÕ±¾»·¾³±£È«ÐÍũҵµÄ×êÑÐÓкö࣬ÈçÀîóãÁÕÖØÒªÍ¨¹ý×êÑÐÈÕ±¾ÏÖ´úũҵ»·¾³Õþ²ßµÄÖ´ÐÐõè¾¶×ܽáÁ˶ÔÖйúũҵµÄ¿É³ÖÐø·¢Õ¹Â·Â·µÄÆôµÏ[2]£»¾®»ÀÈãµÈÖØÒªÍ¨¹ý×êÑÐÈÕ±¾µ±¾Ö˾·¨ÂɹæºÍÔÚ¼¼Êõ²ãÃæËù×öµÄºê¹Ûµ÷¿Ø£¬²ûÁËÈ»ÖйúÈôºÎͨ¹ýµ±¾ÖµÄºê¹Ûµ÷¿ØÐýתĿǰµÄũҵÉú̬»·¾³¶ñ»¯µÄÇ÷Ïò[3]¡£Ä¿Ç°Éв»×ã´ÓÕþ²ßµ÷¿Ø¡¢¼¼Êõ´´ÐºÍÊг¡»úÔìµÈ¶àά¶ÈÂÛÊöÈÕ±¾»¯·Ê¼õÁ¿ÔöЧʵÏÖõè¾¶µÄϵͳ×êÑС£±¾ÎĽ«Í¨¹ý½éÉÜ´Ó20 ÊÀ¼Í60Äê´úÒÔÀ´µÄÈÕ±¾Å©ÒµµÄÕþ²ßÂÉÀý¡¢¼¼ÊõÑÝ±ä¡¢ÓªÑøÖÎÀí»úÔìÒÔ¼°Êг¡·þÎñϵͳËĸö·½ÃæÀ´ÏµÍ³½ÒʾÆä»¯·Ê¼õÁ¿ÔöЧ»úÔ첢ΪÎÒ¹úÌṩ¾Ñé¡£
1 ÈÕ±¾Ñø·Ô콺⺹Çà±ä¶¯
ÒÔµªËØÎªÀý·ÖÎöÁËÈÕ±¾µÄÓªÑøÍ¶ÈëºÍ²ú³öµÄº¹Çà±ä¶¯£¬´óÌå¿É·ÖΪÈý¸ö½×¶Î¡£µÚÒ»¸ö½×¶ÎÊǼ±¾çÔö³Ö¾Ã£¬¶þÊ®ÊÀ¼ÍÁùÊ®Äê´úÈÕ±¾ÎªÁËÓ¦¶ÔÁ¸Ê³Î£»ú£¬µª·ÊÊ©ÓÃÖðÄêÔö³¤£¬ÓÚ´ËͬʱũÌï×ܵªÍ¶ÈëѸËÙÔö³¤£¬µ½1973 Äê´ïµ½º¹Çà×î¸ßˮƽ£¬µªËØ×ÜͶÈë´ïµ½232kg hm-2£¬µª·ÊͶÈë´ïµ½172 kg hm-2£¨Í¼1£©¡£µÚ¶þ½×¶ÎÊÇתÐÍÊÊÓ¦ÆÚ£¬´ÓÆßÊ®Äê´úµ½°ËÊ®Äê´ú½ü10 Äê¼ä,ÓÉÓÚµª·ÊºÍÓлúµª·ÊͶÈëµÄ²»Ðݱ䶯£¬ÈÕ±¾µÄ×ܵªËØÍ¶Èë´¦ÓÚ²»Ðݵßô¤×´Ì¬¡£µÚÈý½×¶ÎÊǽµÂäÆÚ£¬ÉÏÊÀ¼Í°ËÊ®Äê´úÒÔÀ´£¬ÈÕ±¾Ìï¼äµªËØ×ÜͶÈëÖð²½½µÂ䣬Ŀǰά³ÖÔÚ220 kg hm-2×óÓÒ£¬µª·ÊͶÈë²»±äÔÚ130 kg hm-2×óÓÒ¡£Í¬Ê±µª·ÊµÄͶÈëÕ¼×ܵªËØÍ¶ÈëµÄ±ÈÀýÒ²ÓÐËù½µÂ䣬´Ó1961ÄêµÄ70%×óÓÒ½µÂäµ½1995ÄêµÄ60%£¨Í¼1£©£¬ÕâÖØÒªÊÇÓлú·Ê´øÈëµªËØÔö¶à¡£

µªËØÊ£ÓàÊǵªËØ×ÜͶÈëºÍÓÐЧµªËزú³öÖ®²î£¬ÊÇÓªÑøÖÎÀíÖÐÆÀ¹À»·¾³·çÏյijÁÒªÖ¸±ê[4]¡£ÎÒÃÇÍÆËãÁË×ܵªËØÍ¶ÈëÓëµªËØ²ú³öÖ®²îÒÔ¼°µª·ÊͶÈëÓë²ú³öÖ®²î¡£Èçͼ2 Ëùʾ£¬ÈÕ±¾´Ó1961 Äêµ½2011 Ä꣬µªËØÊ£Óà¾ÀúÁËÏÈÖðÄêµÝÔöºó°²ÎȵĹý³Ì£¬×ܵªËØÊ£ÓàÓÉ1961 ÄêµÄ64 kg hm-2 Ôö³¤µ½1973 ÄêµÄ156 kg hm-2£¬´ïµ½º¹Çà×î¸ß¡£Ö®ºóÓÉÓÚµª·ÊͶÈëµÄ½µµÍµªËØÊ£ÓàÒ²Öð²½½µÂ䣬²¢²»±äÔÚ120¡«150 kg hm-2 Ö®¼ä¡£µª·ÊÊ£Óࣨµª·ÊÓë²ú³öÖ®²î£© Ҳͬ×ܵªÊ£ÓàÇ÷ÏòÒ»Ñù£¬´Ó1961 ÄêµÄ26 kg hm-2 Ôö³¤µ½1973 ÄêµÄ95 kg hm-2£¬´ïµ½º¹Çà×î¸ßºóÖð²½½µÂ䣬ÇÒÔ¶µÍÓÚ×ܵªËØÊ£Óà¡£´Ó2000 Äêµ½2011 Ä굪·ÊÓë²ú³öÖ®²îÔÚ30 ~ 40 kg hm-2Ö®¼ä¡£×ÜÌåÀ´ËµÈÕ±¾µÄÓªÑøÊ£ÓàÏÔÖøµÍÓÚÎÒ¹ú£¨Ä¿Ç°ÔÚ200 kg hm-2×óÓÒ£©£¬½ÏÎÒ¹ú¾ùÔȵªËØÊ£ÓàµÍ40%£¬Æäµ¥ÔªÃæ»ýµªËØÍ¶Èëˮƽ¾ùÔȽö116 kg hm-2£¬ÊÇÎÒ¹úµÄÒ»°ë×óÓÒ¡£ÈÕ±¾µª·ÊͶÈëºÍÊ£ÓàµÄ½µÂäÒ²¸ÄÉÆÁ˱¾µØµÄ´óÆøºÍË®ÌåÖÊÁ¿¡£ÔÚ2004 ÄêµÄÈÕ±¾²ÆÕþ»ã±¨ÖУ¬ºþ²´ºÍË®¿âµÄ»¯Ñ§ÐèÑõÁ¿Ö¸Êý´ïµ½51%£¬ÒÑ´ïµ½»·¾³ÖÊÁ¿³ß¶È[5]¡£¶ø2010 ~ 2011 Äê¶ÔÎÒ¹ú22 ¸öºþ²´µÄµ÷²é·¢ÏÖ59%µÄµ÷Ñкþ²´µÄË®ÌåÈ«µª£¨TN£©³¬¹ý¸»ÓªÑø»¯Ö¸±ê£¬ÓÈÆäÔÚũҵ¼¯Ô¼»¯Ë®Æ½¸ß¡¢µª·ÊÓÃÁ¿´óµÄµØÓò£¬¹ýÁ¿Ê©Óû¯·Êµ¼Ö»·¾³´«È¾ÎÊÌâ͹Æð[6]¡£

2 ÈÕ±¾Å©Òµ³ö²ú¼¼ÊõÑݱä
¼õ·ÊÔöЧµÄʵÏÖÀë²»¿ª¼¼ÊõµÄ²»ÐݽøÈ¡¡£ÒÔË®µ¾³ö²úΪÀý£¬ÈÕ±¾µÄË®µ¾²úÁ¿´Ó1961 ÄêÖÁ½ñ³öÏÖÒ»¸ö×ÜÌåÔö³¤µÄÇ÷Ïò£¬µ¥²úÓÉ1961 ÄêµÄ4 Mg hm-2Ôö³¤µ½2017 ÄêµÄ6.7 Mg hm-2£¬Ôö·ù´ïµ½28%¡£ÈÕ±¾µÄË®µ¾²¢²»×êÓª¸ß²ú£¬ÔÚÈ«ÇòÖ÷²úÇøÖд¦Óڽϵ͵Äˮƽ£¬ÈçÎÒ¹úµÄË®µ¾¾ùÔȵ¥²ú¿É´ï7.6 Mg hm-2£¬¸ßÓÚÈÕ±¾¾ùÔȲúÁ¿13%¡£µ«ÈÕ±¾Ë®µ¾µÄÆ·ÖÊÏÔÖø¸ßÓÚÆäËû¹ú¶È£¬Ò²²úÉúÁ˸ü¸ßµÄ¾¼ÃÐ§Òæ£¬ÈçÈÕ±¾Ë®µ¾µÄÏúÊÛ¼ÛÖµÊÇÖйúË®µ¾µÄ4 ±¶[7]¡£¸ßÖÊÁ¿µÄµ¾Ã׺ܴóˮƽÉϵÃÒæÓڽϵ͵ĵª·ÊͶÈ룬ÓÉÓÚµª·ÊÓÃÁ¿¹ý´ó²»ÀûÓÚµ¾Ãׯ·ÖʵĸÄÉÆ£¬»¹»á½µµÍʳζƷÖÊ[8]¡£ÈÕ±¾Ë®µ¾³ö²úµÄµªËØÍ¶Èë²»µ½100 kg hm-2£¬½öΪÎÒ¹úµ¥ÔªÃæ»ýͶÈëµÄ40%£¬¶ø¿ØÊͷʵĴóÃæ»ýÀûÓÃÔ½·¢½µµÍÁ˵ª·ÊͶÈ룬µªËØÍ¶Èë½ö¾ùÔÈ70 kg hm-2×óÓÒ¡£Í¬Ê±ÈÕ±¾Ë®µ¾³ö²úµªËØÀûÓÃЧÄÜÒ»Ïòά³ÖÔÚÒ»¸ö½Ï¸ßµÄˮƽ£¬50% ~ 60%Ö®¼ä£¬¿ØÊͷʵÄÊ©ÓÿÉÔö³¤µª·ÊÀûÓÃЧÄܵ½70% ~ 80%[9]¡£ÔÚÕ⼸ʮÄêÖУ¬ÈÕ±¾Ë®µ¾³ö²úµÄÅäÌ×¼¼ÊõÒ²ÔÚ²úÉú±ä¶¯£¬Ô̺¬ÖÖÀàµÄ¸üС¢Ê©·Ê¼¼ÊõµÄÓÅ»¯¡¢ÐÂÐÍ·ÊÁϵÄÀûÓᢻúе»¯ÕâËĸö·½Ãæ¡£
2.1 ÓÅÖÊÖÖÀà
20 ÊÀ¼ÍÎåÁùÊ®Äê´úÒԸ߲ú¡¢ÄÍ·ÊÐÔÇ¿µÄÖÖÀàΪÖ÷À´Ìá¸ß²úÁ¿£¬µ½20 ÊÀ¼Í60 Äê´úÄ©£¬Ëæ×Å»úе»¯µÄÍÆ¶¯£¬¸ß²ú¡¢¿¹µ¹·ü¡¢ºÏÊÊ»úеÖÖÖ²¡¢°«¸Ë¡¢¶àËëµÄÈÕ±¾Çç³ÉΪÖ÷µ¼ÖÖÀà[10]£»1979 ÄêºóÓÉÓÚ¶ÔÆ·ÖʵÄÒªÇóÖð²½Ìá¸ß£¬Ê³ÓÃÆ·Öʺá¢Ä͵ÍÎÂÄÜÁ¦Ç¿¡¢ÊÊÓ¦ÐÔ¹ãµÄÔ½¹â°ü°ìÈÕ±¾Çç³ÉΪÖ÷µ¼ÖÖÀࣻ1989 Ä꣬һ¼ûÖÓÇé¡¢ÑôÖ®¹â¡¢ÇïÌïÓ×Å×ÅÖÊÖÖÀàÆðÍ·³öÏÖ£¬µ«Ä¿Ç°Ô½¹âÈÔÊÇÈÕ±¾Ë®µ¾ÖÖÖ²µÄÖØÒªÖÖÀ࣬ÆäÖÖÖ²Ãæ»ýά³ÖÔÚÈÕ±¾Ë®µ¾ÖÖÖ²×ÜÃæ»ýµÄ37%×óÓÒ[11]¡£
2.2 Ê©·Ê¼¼ÊõµÄ½øÈ¡
ÔÚ20 ÊÀ¼ÍÎåÁùÊ®Äê´ú£¬Í¨³£Ñ¡ÓÃÑÎÈËËÉÈýÀɵÄË®µ¾È«²ãµª·ÊÊ©·Ê·¨¡¢ÌïÖÐïþµÄË®µ¾Éî²ã×··Ê·¨¡¢V×ÖÊ©·Ê·¨[12]£»20 ÊÀ¼Í°ËÊ®Äê´ú³õ£¬Ë®µ¾²àÌõ×´Ê©·Ê·¨ÆðÍ·ÀûÓã¬ÕâÖÖÊ©·Ê²½ÖèÓ봫ͳʩ·Ê²½ÖèÏà±È£¬Äܹ»Ï÷¼õ10% ~ 30%µÄµª·ÊͶÈ룬Äܹ»ÓÐЧ½µµÍ³ö²ú³É±¾£¬Ìá¸ßÌïÉáÊÕÒæ[13]£»20 ÊÀ¼Í90 Äê´ú£¬Ë®µ¾ÓýÃçÏäÈ«Á¿Ê©·Ê·¨ÆðÍ·´óÃæ»ýÀûÓã¬ÕâÖÖÊ©·Ê²½ÖèÊÇÔÚÓýÃçÆÚµª·ÊÒ»´ÎÐÔÊ©È룬ÔÚ´óÌïÆÚ¼ä²»ÔÙÊ©·Ê£¬ÕâÊÇÒ»ÖÖ·ÊÁÏÓëÖÖ×Ó»òÖ²Îï¸ùϵ½Ó´¥µÄÊ©·Ê·½Ê½£¬Äܹ»ÓÐЧÌá¸ß·ÊÁÏÀûÓÃÂÊ¡£
2.3 ÐÂÐÍ·ÊÁϵÄÀûÓÃ
ÈÕ±¾ÔçÔÚ20 ÊÀ¼Í60 Äê´ú¾ÍÆðÍ·Ñз¢»ºÐ§ÐÍ·ÊÁÏ£¬ÊÇÊÀ½ç»º¿ØÊͷʵÄ×êÑÐÓëÀûÓõÄÒýÁìÕß¡£20 ÊÀ¼Í80 Äê´úÒÔ°üĤÄòËØÎª´ú±íµÄÐÂÐÍ»ºÐ§ÐÍ·ÊÁÏÈÕÇ÷³ÉÊ죬ÓÃÔÚË®µ¾ÉϵĻºÐ§ÆÚ´ÓÒ»¸öÔµ½ÈýÄ꣬Æäµª·ÊÀûÓÃЧÄܸߴï80%[14]¡£Ä¿Ç°À´Ëµ£¬ÈÕ±¾µÄ·ÊÁÏÑз¢»ú¹¹Æ¾¾Ý¸÷¶¼Â·¸®ÏصÄÊ©·Ê³ß¶ÈºÍµØÓòÖÖÀàÑÐÔìºÏÊʱ¾µØÓòµÄרÓÃÐÍ»º¿Ø·ÊÁÏ£¬Äܹ»×öµ½ÒòµØÔìÒË£¬Ê¹·ÊÁϲûÑï¸üºÃµÄ³ÉЧ¡£
2.4 »úе»¯Ë®Æ½µÄÌá¸ß
ũҵÅäÌ×¼¼ÊõµÄ²»Ðݸüз¢Õ¹ÊÇʵÏÖÈÕ±¾Å©ÒµÏÖ´ú»¯µÄ³ÁÒª»ù´¡ºÍ±£ÏÕ¡£ÔÚ1967 ÄêÈÕ±¾¾ÍÒÑʵÏÖ¸ûµØ¡¢³ý²Ý¡¢ÅçÒ©¡¢ÔËÊäÒÔ¼°Å©²úÆ·¼Ó¹¤µÈ»·½ÚµÄ»úе»¯¡£»úе»¯µÄ·¢Õ¹Ëõ¶ÌÁËÓù¤¹¦·ò£¬½â·ÅÀͶ¯Á¦£¬Ê¹ÈÕ±¾¿ÉÄÜÔÚũҵÈ˶¡Ç÷¸ßÁ仯µÄ״̬ÏÂÈÔ¾ÉÄÜά³Ö½Ï¸ßµÄ³ö²úЧÄÜ¡£
×ÜÖ®£¬ÓÅÖÊÖÖÀàÊÇʵÏÖ×÷Îï¸ß²ú¡¢Æ·ÖÊÌáÉýµÄ¹Ø¼ü£¬Ê©·Ê¼¼ÊõÔ̺¬Ê©·Ê·½Ê½µÄÓÅ»¯ºÍÐÂÐÍ·ÊÁϵÄÀûÓÃÌá¸ßÁË·ÊÁÏÀûÓÃЧÄÜ£¬½ÚÔ¼ÁË·ÊÁÏÓÃÁ¿£¬¶øÅ©Òµ»úе»¯Ë®Æ½µÄÌá¸ßºÍ¸²¸ÇÌá¸ßÁËũҵ³ö²úЧÄÜ¡£¼¼Êõ²»Ðݵĸüкͷ¢Õ¹ÎªÈÕ±¾ÊµÏÖ»·¾³±£È«ÐÍũҵÌṩÁ˳ÁÒª¿Æ¼¼Ö§³Ö¡£

3 »·¾³±£È«ÐÍũҵµÄÕþ²ßÂÉÀý
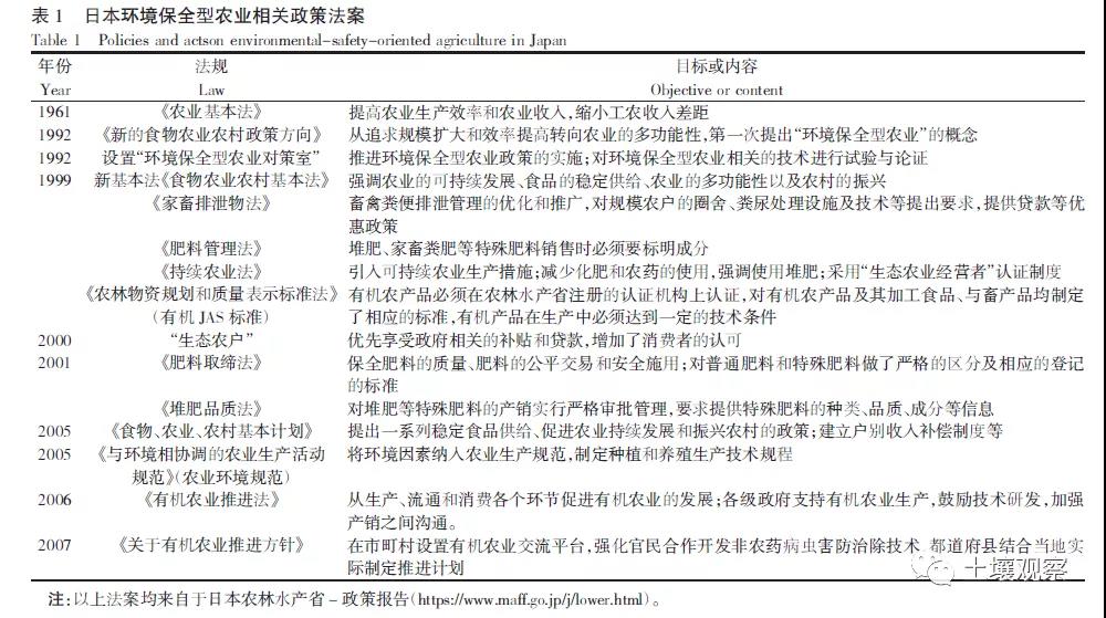
³ýÁ˼¼Êõ½øÈ¡±í£¬ÔÚÍÆ¶¯»·¾³±£È«ÐÍũҵµÄ¹ý³ÌÖУ¬ÈÕ±¾µ±¾ÖÒ²°ä²¼ÁËһϵÁе퍰¸À´Íƶ¯Å©ÒµµÄתÐÍ¡£1961 ÄêÈÕ±¾°ä²¼Á˵ڶþ´ÎÊÀ½ç´óÕ½ºóµÄµÚÒ»²¿¹ØÓÚũҵµÄ˾·¨¡¶Å©Òµ¸ù»ù·¨¡·£¬Õⲿ˾·¨ÒÔÌá¸ßũҵ³ö²úЧÄÜ¡¢Ìá¸ßũҵÊÕÈëºÍËõÓ×¹¤Å©ÊÕÈë²î¾àΪָ±ê¡£¶øºó³ǫ̈µÄÕþ²ßÖð²½ÆðÍ·¹Ø×¢»·¾³ÎÊÌ⣬´óÌå·ÖΪÈý¸ö½×¶Î£¨±í1£©¡£

»·¾³±£È«ÐÍũҵµÄÌá³ö£º1992 Ä꡶еÄʳƷũҵ´åÂäÕþ²ß·½Ïò¡··¨°¸Ìá³öÒªÓɵ¥´¿×êÓª¹æÄ£À©´óºÍЧÄÜÌá¸ßתÏòÆ÷³Áũҵ¶àÖ°ÄÜÐÔµÄÌáÉý¡£²»½öÒª³ä·Ö²ûÑïũҵµÄ¾¼ÃÖ°ÄÜ£¬Èç²»±äµÄÁ¸Ê³ºÍÆäËûÅ©×÷Î﹩¸ø£¬»¹Òª²ûÑïũҵµÄÉú̬±£»¤ºÍÉú̬ÐÞÑøµÈÖ°ÄÜ£¬ÒÔ¼°Å©ÒµµÄÉç»áÖ°ÄÜ£¬ÈçÅ©·òÔöÊÕ£¬ËõÓ׳ÇÏç¾ÓÃñ²î¾à¡£´Ë·¨°¸Ê¹Å©Òµ³ö²ú¼ÛÖµ¹Û²úÉúµ××ÓÐÔŤת¡£Í¬Ê±¸Ã·¨°¸µÚÒ»´ÎÌá³ö¡°»·¾³±£È«ÐÍũҵ¡±µÄ¸ÅÏ룬²¢²ÉÈ¡¶àÖÖ¼¼Êõ´ëÊ©À´Ö§³Ôìä·¢Õ¹¡£1992 ÄêÈÕ±¾Å©ÁÖË®²úÊ¡ÉèÖá°»·¾³±£È«ÐÍũҵ¶Ô²ßÊÒ¡±£¬ÕƹÜÍÆ¶¯»·¾³±£È«ÐÍũҵÕþ²ßµÄÖ´ÐУ¬²¢¶Ô»·¾³±£È«ÐÍũҵÓйصļ¼Êõ½øÐг¢ÊÔÓëÂÛÖ¤¡£1999 Äê°ä²¼µÄиù»ù·¨¡¶Ê³Æ·Å©Òµ´åÂä¸ù»ù·¨¡·Ìá³öÁËũҵ¿É³ÖÐø·¢Õ¹¡¢Ê³Æ·²»±ä¹©¸ø¡¢¶àÖ°ÄÜÐԵIJûÑïºÍ´åÂäµÄÕñÐËËĸö¸ù»ùÀíÏ룬½¨Éè»·¾³±£È«ÐÍũҵµÄ¼ÛÖµ¹ÛÒÔ˾·¨µÄ´ó¾ÖµÃµ½ÁËÈ·ÈÏ¡£ÕâÈý¸ö·¨°¸´ÓÎÞµ½Óеػظ²ÁËʲôÊÇ»·¾³±£È«ÐÍũҵÒÔ¼°ÈôºÎÍÆ½øÆä½¡È«·¢Õ¹£¬ÎªÈÕ±¾Å©Òµ¿É³ÖÐø·¢Õ¹ÌṩÁË˾·¨±£ÏÕ¡£
·ÊÁϺÍÓлú·ÊÀûÓõÄÖÎÀí£ºÒÔ»·¾³±£È«ÐÍũҵΪÖ÷Ì⣬ÈÕ±¾½«¶Ñ·ÊºÍÆäËûÓлú·ÊÁϵÄÖÎÀí×÷Ϊ·ÀÖÎÅ©ÒµÃæÔ´´«È¾µÄ³Áµã£¬Ïà¼Ì³ǫ̈ÁËÓлú·ÊºÍ»¯·ÊºÏÀíÊ©ÓõÄÓйط¨°¸¡£ÆäÖÐ×î³ÁÒªµÄ¾ÍÊÇÔÚ1999 Äê°ä²¼µÄ¡°Å©Òµ»·¾³Èý·¨¡±£¬¡¶ÁùÐóÉø³öÎï·¨¡·¡¢¡¶·ÊÁÏÖÎÀí·¨¡·ÒÔ¼°¡¶³ÖÐøÅ©Òµ·¨¡·¡£¡¶ÁùÐóÉø³öÎï·¨¡·Í¨¹ýÍÆ¶¯»·±£¼¼Êõ´ëÊ©µÄÀûÓÃÀ´ÓÅ»¯ÐóÇÝ·à±ãÉø³öÖÎÀí£¬Èç¶Ô¹æÄ£ÌïÉáµÄȦÉá¡¢·àÄò´¦ÖÃÉèÊ©¼°¼¼ÊõµÈÌá³öÒªÇ󣬲»ÈÝÐóÇÝ·à±ãµÄÒ°±í¶Ñ»ý»òÖ±½ÓÏòË®ÇþÅÅ·Å£¬´æ´¢·àÎ۵ĵØÃæÒªÓ÷ÇÉøÈëÐÔ×ÊÁϽ¨Éè²¢Óвà±Ú£¬Í¬Ê±ÒªÊʵ±¸²¸ÇµÈµÈ¡£²¢Ìṩ´û¿îµÅ×Å»ÝÕþ²ß£¬ÍƽøÐóÄÁÒµµÄ½¡È«·¢Õ¹[22]¡£¡¶·ÊÁÏÖÎÀí·¨¡·»®¶¨Ô²ÂÖк¬ÓÐÎÛÄàµÄ¶Ñ·Ê±ØÐë×÷Ϊͨ³£×ÊÁϵǼǣ¬ÒÔÔ¤·À¶ÔÎÛÄà½øÐв»µ±´¦ÖõÄÐÐΪ¡£Í¬Ê±ÒªÇó¶Ñ·Ê¡¢ÁùÐó·à·ÊµÈÌØÊâ·ÊÁϵÄÏúÊ۱رØÒª±íÃ÷³É·Ö£¬Ìá¸ß·ÊÁϵÄͶ·ÅЧÄÜ¡£¶øºó³ǫ̈µÄ¡¶·ÊÁÏÈ¡µÞ·¨¡·ºÍ¡¶¶Ñ·ÊÆ·ÖÊ·¨¡·Ô½·¢È·±£ÁË·ÊÁϵÄÖÊÁ¿ºÍƽÕýÂòÂôÒÔ¼°°²È«Ê©Ó㬶Ôͨ³£·ÊÁϺÍÌØÊâ·ÊÁÏ×öÁËÑϸñµÄ·Ö±æ²¢³ÉÁ¢ÏàÓ¦µÄµÇ¼Ç³ß¶È£¬¶Ô¶Ñ·ÊµÈÌØÊâ·ÊÁϵIJúÏú³¢ÊÔÑϸñµÄÉóÅúÖÎÀí£¬ÒªÇóÌṩ·ÊÁϵÄÖÖÀࡢƷÖʺͳɷֵÈÐÅÏ¢¡£¡¶³ÖÐøÅ©Òµ·¨¡·Ö¼ÔÚÍÆ½øÅ©Òµ¿É³ÖÐø·¢Õ¹£¬È·±£Å©Òµ³ö²úÓë»·¾³µÄƽºâ¡£¸Ã·¨°¸Ã÷È·Ö¸³öÒªÏ÷¼õ»¯·ÊºÍũҩµÄʹÓã¬Ç¿µ÷ʹÓöѷʸÄÉÆÄàÍÁÖÊÁ¿¡£ÔÚ²½ÖèÉÏѡȡ¡°Éú̬ũҵ¾ÓªÕß¡±ÈÏÖ¤Ôì¶È¡£¶øºóÓÖ°ä²¼¹ØÓÚ¡°Éú̬ÌïÉᡱµÄÓйØË¾·¨£¬Éú̬ÌïÉáÄܹ»ÏíÊܵ±¾ÖµÄÌØÊâÓŻݣ¬ÈçÈÕ±¾µÄÇàÉÏØ£¬¶ÔÉú̬ÌïÉáµÄũҵ¸Ä½ø´û¿î¶î¶Å×ÉÔÀ´µÄ200 ÍòÈÕÔªÔö³¤µ½320ÍòÈÕÔª£¬³¥»¹¹¦·òÒ²ÓÉ10 Äêµ¢¸éµ½12 Äê[15]¡£
ÓлúºÍ»·±£Å©ÒµµÄ·¢Õ¹£ºÓлúºÍ»·±£³ö²úϵͳµÄÈÏÖ¤Êǽü½×¶ÎÈÕ±¾ÊµÏÖ½øÒ»²½¼õ·ÊÔöЧµÄÓÐЧ´ëÊ©¡£1999 Äê°ä²¼µÄ¡¶Å©ÁÖÎï×ʹ滮ºÍÖÊÁ¿°µÊ¾³ß¶È·¨¡·£¨ÓлúJAS ³ß¶È£©ÒªÇóÓлúÅ©²úÆ·±ØÐëÔÚÅ©ÁÖË®²úʡע²áµÄÈÏÖ¤»ú¹¹ÉÏÈÏÖ¤£¬Çø±ðÓлúÅ©²úÆ·Óë·ÇÓлúÅ©²úÆ·£¬Áí±í¶ÔÓлúÅ©²úÆ·¼°Æä¼Ó¹¤Ê³Æ·¡¢ÓлúÐó²úÆ·¾ùÔì¶©ÁËÏàÓ¦µÄ³ß¶È£¬Óлú²úÆ·ÔÚ³ö²úÖбØÐë´ïµ½¿Ï¶¨µÄ¼¼ÊõǰÌá[23]¡£2006 Äê°ä²¼¡¶ÓлúÅ©ÒµÍÆ¶¯·¨¡·£¬´Ó³ö²ú¡¢Á÷ͨºÍÏû·Ñ¸÷¸ö»·½ÚÍÆ½øÓлúũҵµÄ·¢Õ¹£¬Ê赼ũҵ³ö²ú·½Ê½µÄתÐÍ£¬À©´ó»·¾³±£È«ÐÍũҵµÄ³ö²ú¹æÄ£¡£ÒªÇó¸÷¼¶µ±¾ÖÖ§³ÖÓлúũҵ³ö²úÕߣ¬¼¤ÀøÓлúũҵ³ö²ú¼¼ÊõÑз¢£¬¼ÓÇ¿Óлúũҵ²úÏúÖ®¼äµÄ¹µÍ¨¡£2007 Äê°ä²¼¡¶¹ØÓÚÓлúÅ©ÒµÍÆ¶¯·½Õë¡·£¬ÔÚÊÐî®´åÉèÖÃÓлúũҵ»¥»»Æ½Ì¨£¬Ç¿»¯¹ÙÃñºÏ×÷¿ª·¢·Çũҩ²¡³æº¦·ÀÖμ¼Êõ£¬¶¼Â·¸®ÏؽáºÏ±¾µØÏÖʵÔì¶©¸÷×Եļ¼ÊõÍÆ¶¯´òËã¡£ÓлúũҵµÄÕþ²ß¼«´óµØµÄÍÆ¶¯ÁËÈÕ±¾Å©ÒµµÄתÐÍ£¬ÒÔÊг¡Îªµ¼ÏòµÄũҵ³ö²ú·½Ê½Öð²½³ÉÐÍ¡£ÓÚ´Ëͬʱ£¬ÈÕ±¾Õë¶ÔÕñÐËÅ©²úÒÔ¼°¸ÄÉÆÅ©Òµ»·¾³°ä²¼ÁË¡¶Ê³Æ·¡¢Å©Òµ¡¢´åÂä¸ù»ù´òËã¡·ÒÔ¼°¡¶»·¾³Ïàе÷µÄũҵ³ö²ú»î¶¯¹æ·¶¡·£¨Å©Òµ»·¾³¹æ·¶£©£¬³ÉÁ¢»§±ðÊÕÈëÅâ³¥Ôì¶È£¬½«»·¾³³É·ÖÄÉÈëũҵ³ö²ú¹æ·¶£¬Ìá³öÅ©×÷Îï³ö²úºÍÁùÐó»¿ÑøÁ½¸ö·½ÃæµÄ¼¼Êõ¹æ³Ì£¬ÊµÏÖũҵ³ö²ú×îµÍÏ޶ȵĻ·¾³Ó°Ï졣Ŀǰ£¬ÈÕ±¾ÓлúÅ©³¡µÄÃæ»ýռȫºÓɽµØÃæ»ýµÄ0.24%[7]¡£
4 ÈÕ±¾ÓªÑøÖÎÀíϵͳ
ÔÚÈÕ±¾Õû¸öÓªÑøÖÎÀí·¢Õ¹¹ý³ÌÖУ¬¼¼Êõ¡¢Õþ²ß¡¢Êг¡·þÎñºÍÉç»á³É·Ö¶¼²ûÑïÁ˸÷×ÔµÄ×÷Óá£ÆäÖÐÉç»á³É·ÖÔ̺¬ÒÔϼ¸·½ÃæµÄÄÚÈÝ£ºÒ»ÊǶԴóÃ×µÄÐèÒªÓÉÊýÁ¿µÄÐèҪתÏòÁËÆ·ÖÊ£»¶þÊÇÈÕ±¾µÄµ¾Ã×Á÷ͨ»úÔì²úÉúÁ˱䶯£¬¡°µ±¾ÖÃס±ºÍ¡°×ÔÖ÷Ãס±µ¾Ã×Á÷ͨ»úÔì²¢ÐУ¬Å©·òÔÚ¾¼ÃÀûÒæµÄÇý¶¯Ï£¬ÆðÍ·Ñ¡ÔñÓÅÖʵ¾Ã×ÖÖÀ࣬²¢ÆðÍ·×ÔÖ÷Ï÷¼õ»¯·Ê¡¢Ï÷¼õũҩµÄͶÈ룬ÒÔ»ñµÃÓÅÖÊ¡¢Óлú´óÃ×£»ÈýÊÇũҷͶ¯Á¦ÑϳÁǷȱѹÁ¦Íƶ¯×ªÐÍ¡£ÕâЩÎÊÌâʹũҵ³ö²úתÏòÔ½·¢¸ßÖÊÁ¿Í¬¼¾½Ú¼ó³É±¾ºÍÀͶ¯Á¦µÄ·½Ïò·¢Õ¹£¬Ï÷¼õÁË»¯·ÊµÄʹÓôÎÊýºÍÊýÁ¿¡£
Éç»áÐèÒªÍÆ¶¯ÁËÕþ²ß¡¢¼¼ÊõºÍ·þÎñµÄ·¢Õ¹¡£Ó뻯·Ê¼õÁ¿ÓйØÈý¸ö×î³ÁÒªÕþ²ß±ðÀëÊÇ»·¾³±£È«ÐÍũҵ¡¢°µÊ¾Ôì¶È¡¢¹«¼Ò²Î¼ÓÐÔÕþ²ß¡£»·¾³±£È«ÐÍÕþ²ßÇ°ÃæÒѾÌáµ½£¬ÆäÖ÷ÌâÀíÏë¾ÍÊÇ´ÓÓÐÀûÓÚºÓɽ¡¢»·¾³±£»¤µÄ¸ÅÏëÆô³Ì£¬Í¨¹ýũҵ³ö²ú»î¶¯À´²ûÑïũҵËùÓµÓеÄÎïÖÊÑ»·Ö°ÄÜ£¬ÔÚÌáÓâÔ½²úÂʵÄͬʱÏ÷¼õ»·¾³Ñ¹Á¦µÄ¿É³ÖÐøÐÔũҵ¡£Æä´ÎÊǰµÊ¾Ôì¶È£¬Ô̺¬Èý¸ö·½ÃæµÄÄÚÈÝ£ºÒ»ÊÇÓлúÅ©²úÆ·È϶¨£¬ÈÏÖ¤¹ý³Ì×ñÑ¡¶Å©ÁÖÎï×ʹæ¸ñ»¯ºÍÖÊÁ¿°µÊ¾³ß¶È·¨¡·£¬ÔÚÈÕ±¾µÄÉÌÆ·Êг¡ÉÏ£¬ÓÐÁ½Àà·ÖÆç±êÖ¾µÄÓлúʳƷ£¬Ò»ÀàÊÇÕÅÌù¡°JAS¡±±êÖ¾µÄÓлúʳƷ£¬ÕâÀàʳƷÊÇ»ñµÃÁ˹ú¶ÈÈÏÖ¤£¬ÁíÒ»ÀàÊÇûÓÐ×ʸñÕÅÌù¡°JAS¡±±êÖ¾µÄ£¬Ö»ÄÜÕÅÌùÓÐÎÞũҩ¡¢ÎÞ»¯·ÊÅ©²úÆ·»ò¼õũҩ¡¢¼õ»¯·ÊÅ©²úÆ·Óɸ÷¶¼Â·¸®ÏØ×ÔÐÐÉè¼ÆµÄ±êÖ¾£¬ÕâÀàʳƷֻ»ñµÃÊ¡¼¶ÈÏÖ¤£¬Ã»ÓлñµÃ¹ú¶ÈÈÏÖ¤¡£¶þÊdzö¸ñÔÔÅàÅ©²úÆ·ÈÏÖ¤£¬Ëùν¡°³ö¸ñÔÔÅàÅ©²úÆ·¡±ÊÇÖ¸ÔÚ³ö²ú¹ý³Ì£¬Å©Ò©¼°»¯·ÊÖеª·ÊµÄʹÓþùµÍÓÚͨ³£ÌïÉáϰ¹ßµÄ50%ÒÔÏ¡£³ö¸ñÔÔÅàÅ©²úÆ·ÊǽéÓÚÓлúÅ©²úÆ·Óëͨ³£ÔÔÅàÖ®¼äµÄÅ©²úÆ·£¬ÊÇÈÕ±¾Íƶ¯½Ú·ÊÔöЧµÄ³ÁÒª´ëÊ©¡£ÈýÊÇÉú̬ÌïÉáµÄÈÏÖ¤£¬ÈÕ±¾¡°È«¹ú»·¾³±£È«ÐÍÅ©ÒµÍÆ¶¯»áÒ顱ÔÚ2000 ÄêÌá³ö¡°Éú̬ÌïÉᡱ£¬¶ÔÈ«¹úÁìÓòÄÚ´ÓÊÂÉú̬ũҵ»òÉú̬ÐÐÒµÓйصÄÌïÉá½øÐÐÈÏÖ¤[16]¡£Éú̬ÌïÉáÉêÇë³ß¶ÈÒªÇóÕ¼ÓиûµØ0.3 ¹«ÇêÒÔÉÏ¡¢ÄêÊÕÈë50 ÍòÈÕÔªÒÔÉÏ£¬²¢Ìṩ»·¾³±£È«ÐÍũҵ³ö²úÖ´Ðй滮£¬±¨Å©ÁÖË®²úÏØÐÐÕþÖ÷¹Ü²¿ÃÅÉó²éºó£¬ÔÙ±¨¸øÅ©ÁÖË®²úÊ¡¼ø¶¨£¬½«ºÏ¸ñµÄÉêÇëÕßÈ϶¨ÎªÉú̬ÌïÉá[17]¡£µ±¾Ö¶ÔÓÚÉú̬ÌïÉá¿ÉÌṩ¶î¶È·ÖÆçµÄÎÞÏ¢´û¿î¡£°µÊ¾Ôì¶ÈµÄÌá³öÊÇΪÁËÀ©´óÉç»áÃñ¶à¶Ô»·¾³±£È«ÐÍũҵµÄÈϿɶȣ¬´Ó¶ø¸üºÃµÄÍÆ¶¯»·¾³±£È«ÐÍũҵµÄ·¢Õ¹£¬ÍƽøÈÕ±¾Å©ÒµµÄ½¡È«ÓÅÖÊ·¢Õ¹¡£´Ë±íÈÕ±¾µÄ¹«¼Ò²Î¼ÓÐÍÕþ²ß¶Ô¼¤ÀøÌïÉá²Î¼Óµ½»·¾³±£È«ÐÍũҵµÄ·¢Õ¹Ò²Æðµ½Á˼«´óÍÆ½ø×÷Óá£ÈÕ±¾¹«¼Ò²Î¼ÓÊÇÓÐ˾·¨±£Ïյģ¬ÈçÈÕ±¾»·¾³È¨Ã÷È·»®¶¨¹«ÃñÓµÓл·¾³ÖªÇéȨ¡¢»·¾³¼à¶½È¨¡¢»·¾³ÒéÕþȨ[18]¡£ÈÕ±¾ÔÚʳƷ°²È«·½ÃæÒ²¼«¶È×¢³Á¹«¼Ò²Î¼Ó£¬ÐÐÕþ²¿ÃÅÿÄê»á¹«¿ªÕÐÆ¸Î¯ÍÐ6000 ÃûÏû·ÑÕß½øÐÐÈÕ³£µ÷²é¹²Í¬¼à¹ÜʳƷ°²È«[19]¡£
ÔÚÈÕ±¾½Ú·ÊÔöÐ§ÖØÒª¼¼ÊõÔ̺¬Èý·½Ãæ¡£Ò»ÊÇÄàÍÁ¸´×³¼¼Êõ£¬ÖØÒªÍ¨¹ý½«ÓлúÎïÖÊ£¬ÀýÈç½Õ¸Ñ¡¢ÁùÐó·à±ã¡¢ÔӲݵÅ×лúÎïÖʶѷʻ¹Ìï»òͨ¹ýÖÖÖ²×ÏÔÆÓ¢µÈÂÌ·Ê×÷ÎÌáÉýÄàÍÁµÄµØÁ¦£¬²¢´ïµ½°ü°ì»¯·ÊµÄ×÷Ó᣶þÊǺÏÀíÊ©Óü¼Êõ£¬È粿ÃÅÊ©·Ê¼¼Êõ£¬Ê¹ÓòàÌõ×´Ê©·ÊºÍÉî²ãÊ©·ÊµÈ¼¼Êõ£»ÈýÊÇ»º¿ØÊͷʵÄÀûÓÃÒÔ¼°²âÍÁÊ©·Ê¡£ÔÚ¼¼ÊõÀûÓ÷½Ã棬ÈÕ±¾Å©ÒµÐͬ×éÖ¯£¨ÈÕ±¾Å©Ð£©ÎªÍƶ¯»·¾³±£È«ÐÍũҵµÄ·¢Õ¹ÌṩÁ˾޴óµÄ·þÎñÖ°ÄÜ¡£ÈÕ±¾Å©ÐÓÉÖÐÑëũкʹ¦ËùÅ©Ð×é³É£¬ÊÇÈÕ±¾¼«¶È³ÁÒªµÄÉç»á»¯·þÎñ×éÖ¯£¬ÔÚÈÕ±¾Å©ÒµÖÐÆð×Ų»³É»òȱµÄ×÷Óá£ÈÕ±¾µ±¾ÖÒªÇóËùÓÐÌïÉá¶¼±Ø±ØÒª²ÎÓëũУ¬Å©Ð×éÖ¯ÖØÒªµÄÖ°ÄÜÔ̺¬£ºÁìµ¼ÊÂÒµ¡¢¾¼ÃÊÂÒµ¡¢ÐÅÓþÊÂÒµ¡¢±£ÏÕºÍÒ½Áƽ¡È«ÊÂÒµµÈ£¬ÕâЩҵÎñÏÕÐ©Éæ¼°Å©·òËùÓеijö²úÉúÑÄÁìÓò¡£ÈÕ±¾Å©Ð¾¹ý³Ö¾Ã·¢Õ¹£¬ÐÐÁв»ÐÝ·¢Õ¹×³´ó£¬È«¹ú¸÷¼¶Å©Ð»¹ÉèÁ¢ÓªÅ©Áìµ¼ÖÐÐÄ£¬ÎªÅ©·òÌṩ¼¼Êõ·þÎñºÍÉúÑÄÁìµ¼[20]¡£
ÔÚÍÆ¶¯»·¾³±£È«ÐÍũҵµÄ¹ý³ÌÖУ¬ÈÕ±¾µÄÉç»á¸÷½×¼¶¶¼³ä·Ö²Î¼ÓÆäÖУ¨Í¼4£©¡£ÆäÖУ¬ÈÕ±¾Å©ÁÖË®²úÊ¡Æð×ÅÒýÁìÈ«¾Ö¡¢Á½È«È«¾ÖµÄÖ°Ôð¡£Å©ÁÖË®²úÊ¡½«Õþ²ßµÄÐû´«ºÍÅ©·òµÄ½ÌÓý¹¤×÷ίÍиøÖÐÑëũУ¬ÖÐÑëÅ©Ðͨ¹ýý½é¶ÔÌïÉá½øÐÐÐû²¼µÀÓý£¬Ö÷ÕÅÊÇʹ¸ü¶àµÄÅ©·ò³ÉΪÉú̬ÌïÉáºÍ¸ßËØÖʵÄÅ©·ò¡£ÖÐÑëũзÖÇøÓòίÍиø´¦ËùũУ¬´¦ËùÅ©ÐΪÉú̬ÌïÉáÌṩһÌ廯·þÎñ£¬Ìṩ¼¼ÊõºÍ×ʽðÖ§³Ö¡£×¢²áÈÏÖ¤»ú¹¹ÏòÅ©ÁÖË®²úÊ¡Ìá½»×¢²áÉêÇ룬ͨ¹ýÉêÇëºó£¬×¢²á»ú¹¹¶ÔÌïÉáÒÔ¼°Ê³Æ·Ôì×÷É̽øÐÐÈÏÖ¤¡£Í¬Ê±£¬ÈÕ±¾Å©ÁÖË®²úʡίÍдóѧ¼°¿ÆÑлú¹¹¹¥¿ËÍÆ¶¯»·¾³±£È«ÐÍũҵµÄÄÑÌ⣬Èç¶ÔÏû·ÑÕßÒÔ¼°Éú̬ÌïÉáµÄÒâÔ¸¼°ÐÐΪ×öµ÷²é£¬Ïû·ÑÕßÒ²½«ËûÃǶÔÓÚÅ©²úÆ·µÄÖÖÀ༰ƷÖʵÄÐèÒª·´À¡¸ø´óѧ¼°¿ÆÑлú¹¹¡£´Ë±íÔÚÍÆ¶¯ÈÕ±¾ÏÖ´úũҵµÄ¹ý³ÌÖУ¬Ò²³ö¸ñÆ÷³ÁÈÕ±¾µÄũҵ½ÌÓý£¬ÈÕ±¾µÄũҵ½ÌÓýÓÉÎͼ¿ÆÑ§Ê¡½ÌÓýϵͳºÍÅ©ÁÖË®²úÊ¡½ÌÓýϵÍÂä½²¿ÃŹ²Í¬×é³É¡£Å©ÁÖË®²úÊ¡½ÌÓýϵͳµÄÒ»²¿ÃÅÓÉũҵ¸Ä½ø±é¼°ÖÐÐÄ×é³É£¬¸Ä½ø±é¼°ÖÐÐĽ¨ÉèרÃŵļ¼ÊõÈËÔ±¶ÔËùÓÐũҵ´ÓÒµÕßÌṩũҵ¼¼ÊõÁìµ¼ºÍ±é¼°Å©ÒµÖªÊ¶¡£Îͼ¿ÆÑ§Ê¡½ÌÓýϵͳÔ̺¬³õµÈ½ÌÓý¡¢ÖеȽÌÓý¡¢¸ßµµ½ÌÓý¡£¸ßµµ½ÌÓýÖÐÓÐ53 Ëù×ÛºÏÐÔ´óѧºÍ7 ËùÅ©¿ÆÀà´óѧÌṩרҵµÄũѧ½ÌÓý£¬Ôì¾Í¸ü¸ßµµ´ÎµÄũҵ¿ÆÑ§È˲š£´Ë±íÈÕ±¾ºÃ¶à×ÛºÏÐÔ´óѧ¶¼ÏÂÉèũѧ²¿£¬²¢³ÉÁ¢×Ô¼ºµÄÅ©³¡£¬ÀûÓø߾«¼âÒÇÆ÷É豸½øÐÐũҵ¿Æ¼¼×êÑÐ[21]¡£ÔÚ»·¾³±£È«ÐÍũҵ¹ý³ÌÖУ¬Ïû·ÑÕߺͳö²úÕßÖ®¼äµÄ¹ØÏµ×ßÏò×Ô¶¯£¬Ïû·ÑÕßÄܹ»½«×Ô¼ºµÄÐèҪ֪ͨ³ö²úÕß½øÐиöÈ˶¨Ô죬½ø¶øÍƶ¯¸ßÖÊÁ¿Å©²úÆ·µÄ³ö²ú¡£

5 ¶ÔÎÒ¹úµÄÆôµÏ
ÈÕ±¾×÷Ϊһ¸öµäÐ͵ÄÈË¶àµØÉÙÇÒÈ˶¡ÀÏÁ仯ÑϳÁµÄ¹ú¶È£¬µ«È´³ÉΪÊÀ½çũҵÅˮƽ×î¸ßµÄ¹ú¶ÈÖ®Ò»£¬ÕâÖØÒªµÃÒæÓÚÃÀÂúµÄ¡¢Éç»á¸÷¸ö½×¼¶¹²Í¬²Î¼ÓµÄÕþ²ßϵͳºÍ±£ÏÕ»úÔ죬³ö¸ñÊǽü½×¶ÎµÄÓлúºÍÉú̬ÈÏ֤ϵͳ£¬Ê¹×êӪũ²úÆ·Æ·ÖʺÍÉú̬»·¾³±£»¤Îªµ¼ÏòµÄ¿É³ÖÐøÅ©ÒµµÃµ½Á˼±¾ç·¢Õ¹¡£´Ë±í£¬ÈÕ±¾Å©ÐµÄ¼¼Êõ·þÎñϵͳºÍ¹ú¶È¿ÆÑÐÐÐÁÓ×¢´¦Ëù¿ÆÑÐÐÐÁÓ×¢´óѧ¿ÆÑÐÐÐÁÐÒÔ¼°ÆóÒµ¿ÆÑÐÐÐÁеȽáºÏÆðÀ´£¬¹²Öþũҵ¿Æ¼¼Ñз¢ºÍÀûÓÃÒ»Ì廯ÐÐÁУ¬ÒÔ¸üºÃÍÆ½øÈÕ±¾Å©ÒµµÄ³¤Ô¶·¢Õ¹[21]¡£Áí±íÈÕ±¾¶ÔÉç»á¹«¼ÒµÄ½ÌÓýÐû´«Ê¹µÃ»·¾³±£È«ÐÍ·¢Õ¹ÀíÏëÉî¿Ì¸÷¸ö½×¼¶£¬Å¤×ªÁËÃñ¶àÏû·ÑÀíÏë²¢»ý¼«²Î¼ÓÕþ²ßµÄÔì¶©ºÍ¼à¶½¡£¶ÔÎÒ¹úũҵÂÌÉ«·¢Õ¹£¬³ö¸ñÊÇ»¯·Ê¼õÁ¿ÔöЧսÊõµÄÆôµÏÔ̺¬ÒÔϼ¸µã£º
5.1 °ä²¼ÍêÕûµÄÕþ²ß·¨°¸£¬¹æ·¶Å©×ʺÍÅ©²úÆ·¿ÆÑ§³ö²ú¼°ÀûÓÃ
ÈÕ±¾»·¾³±£È«ÐÍũҵµÄ˳ÀûÍÆ¶¯£¬×î³ÁÒª»ù´¡µÄÊÇһϵÁÐÕþ²ßµÄÖ´ÐУ¬Èç1999 Äê°ä²¼µÄ¡°Å©Òµ»·¾³Èý·¨¡±£¬¡¶ÁùÐóÉø³öÎï·¨¡·¡¢¡¶·ÊÁÏÖÎÀí·¨¡·ÒÔ¼°¡¶³ÖÐøÅ©Òµ·¨¡·£¬Ê¹»¯·Ê¼°Óлú·ÊµÄºÏÀí°²È«³ö²ú¡¢ÖÎÀí¼°Ê©ÓÃÒÔ˾·¨ÌõÎĵĴó¾ÖÈ·Á¢ÏÂÀ´¡£ÎÒ¹úĿǰ·ÊÁϺÍÓлú·ÊÓйØÖÎÀí²»×ã˾·¨Âɹ棬·ÊÁϼ°Óлú·Ê²úÆ·Êг¡»ìÂÒ£¬²»×ã¼à¹Ü£¬Í¬Ê±Ê©Óùý³Ì²»×ã³ß¶ÈºÍ¼à¿Ø£¬Ó¦½è¼øÈÕ±¾ÓйØÖÎÀí·¨×Ó£¬¹æ·¶»¯·ÊºÍÓлú·ÊµÄ³ö²úºÍÊ©Óã¬Êèµ¼ÆóÒµºÏÀí³ö²ú£¬Ê赼ũ·ò¿ÆÑ§Ê©·Ê¡£ÔÚ»úÔì±£ÏÕÉÏÃæ£¬ÈÕ±¾ÉèÖÃÁË¡°»·¾³±£È«ÐÍũҵ¶Ô²ßÊÒ¡±£¬×¨ÃÅÕÆ¹ÜÍÆ¶¯»·¾³±£È«ÐÍũҵÕþ²ßµÄÖ´ÐкÍÓйصļ¼ÊõµÄÊÔÑéÓëÂÛÖ¤£¬ÕâÒ»µãÒ²ÖµµÃÎÒÃÇ½è¼ø¡£
5.2 ¼Ó´ó¶ÔũҵÂÌÉ«·¢Õ¹µÄ¹«¼Ò½ÌÓý£¬¼¤ÀøÉç»á¸÷½×¼¶¹²Í¬²Î¼Óµ½Å©Òµ¿É³ÖÐø·¢Õ¹
ÈÕ±¾ÔÚÍÆ½ø»·¾³±£È«ÐÍũҵµÄ·¢Õ¹¹ý³ÌÖÐÊ®·Ôì÷³Á¶Ô¹«¼ÒµÄÐû²¼µÀÓý£¬²¢°ä²¼Ë¾·¨±£ÏÕ¹«¼ÒµÄ²Î¼Ó¡£Í¨¹ýµ±¾Ö¡¢Å©ÐºÍÏû·ÑÕßµÄÀ¶¯ÓëÐû´«£¬Íƶ¯ÁËũҵ³ö²úºÍÏû·ÑµÄתÐÍ¡£ÎÒ¹úÒ²Ó¦¸ÃÌáÉý¹«¼Ò¶ÔũҵÂÌÉ«·¢Õ¹µÄÒâʶ¡¢¼Ó´ó¶ÔÂÌɫũ²úÆ·µÄÐû´«ÒÔ¼°¶ÔÂÌÉ«Ïû·ÑÀíÏëµÄÌᳫ£¬ÍƽøÉç»á¸÷½×¼¶²Î¼Óµ½¿É³ÖÐø·¢Õ¹µÄÐж¯°ø±ß¡£
5.3 ÍÆ¶¯ÌØÊâÅ©²úÆ·µÄÈÏÖ¤Ôì¶È£¬Ìá¸ßÅ©²úÆ·Æ·Öʺ;¼Ã¼ÛÖµ
ÈÕ±¾Í¨¹ýÓлúʳƷ¡¢Éú̬ÌïÉáµÈÈÏÖ¤Ôì¶È£¬ÎªÏû·ÑÕßÌṩÁË¸ßÆ·ÖʵÄÅ©²úÆ·£¬Ôö³¤ÌïÉáµÄÊг¡¾ºÕùÁ¦ºÍ¾¼ÃÊÕÒæ¡£Ä¿Ç°ÈÕ±¾µÄ³ÇÏçÊÕÈë²î¾àºÜÓ×£¬Å©·òÊÕÈëÉõÖÁ¸ßÓÚ³ÇÊоÓÃñ£¬ÖØÒªµÃÒæÓڸ߾¼Ã¼ÛÖµµÄÅ©²úÆ·ÒÔ¼°Å©ÒµÉú̬¼°ÐÝÏÐÖ°ÄܵIJûÑï[22]¡£ÎÒ¹úÒ²Ó¦³ÉÁ¢Éú̬»òÂÌɫũҵµÄÈÏÖ¤Ôì¶È£¬¶Ô´ÓÊ»·±£ÐÍũҵ³ö²úÕß´ÍÓëÖ§³ÖºÍ²¹Öú¡£